Preface
Transmit your favourite music, in stereo, to your portable FM stereo receiver.
Disclaimer: Build and/or use this device at your own discretion as it is illegal to operate a radio frequency transmitter without an appropriate license in most countries. The design in this research paper is intended for controlled experimentation and to describe the principle of FM stereo transmission only. The owner of this web site does not endorse any unlawful use of this device. You are strongly encouraged to observe the regulations of your countries national telecommunications authority.
This low cost FM Stereo transmitter uses readily available components and was designed to demonstrate the technique used in FM Stereo transmissions. Today ROHM manufactures an all-in-one encoder and transmitter in an IC called the BH1415F.
Principle of operation
Stereo encoder
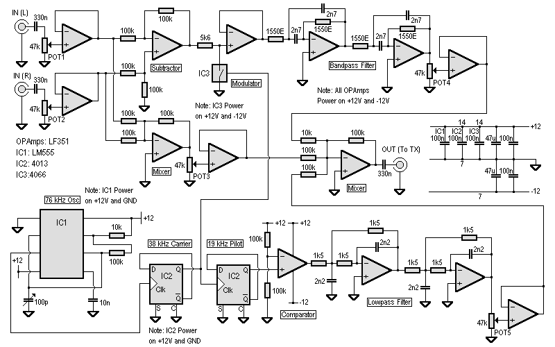
A method commonly used in (double side-band suppressed carrier) DSB-SC modulation to provide synchronisation between modulator and demodulator is to transmit a sinusoidal tone (pilot tone) whose frequency and phase are related to the carrier frequency. This tone is positioned at 19 kHz, outside the pass-band of the modulated signal. The carrier frequency is 38 kHz, double that of the pilot tone. The receiver circuitry detects the pilot tone and translates it to 38 kHz, which is then used to demodulated the encoded signal.
In stereo broadcasting it is necessary to transmit and receive both left (L) and right (R) audio channels while also providing the sum (L+R) to monophonic receivers. To serve both stereophonic and monophonic receivers, the (L+R) signal occupies the normal audio spectrum in the frequency range 20 Hz to 15 kHz and the (L-R) signal, also in the same frequency range, is shifted in frequency using DSB-SC modulation. The carrier frequency used in this process is 38 kHz. A typical block diagram of a FM stereo encoder is shown in figure 1 (a) and figure 1 (b) indicates the resultant composite spectrum. The stereo encoder circuit diagram is shown in figure 1 (c).
In the receiver, the pilot tone is filtered out and is doubled in frequency which is then used to synchronise the demodulator to the modulator. Finally an addition and subtraction (matrixing) of the two signals yields the desired L and R audio signals.
Figure 1 (a): FM stereo transmitter: block diagram
Figure 1 (b) FM stereo transmitter: frequency spectrum
Figure 1 (c): FM stereo transmitter: stereo encoder schematic
Subtractor
The subtracter consists of an op-amp configured as a one-to-one subtracter. The subtraction process yields the (L-R) signal which is the modulated with the carrier at a frequency of 38 kHz.
Adder
The adder consists of an op-amp configured as a one-to-one adder. The addition process yields the (L+R) signal which is used in monophonic receivers.
Multiplier (modulator)
The multiplier consists of an analogue switch which chops the (L-R) signal at a frequency of 38 kHz.
Band-pass filter
The band-pass filter is centred at 38 kHz and yields the desired DSB-SC signal.
Pilot tone generation
An astable consisting of a 555 timer is set to generate a frequency of 76 kHz. This frequency is divided using two F/F's to produce 38 kHz and 19 kHz.
Carrier generation
The carrier is generated by dividing the 76 kHz signal by two.
Low-pass filter
The 19 kHz is passed through a low-pass filter to produce a sinusoidal pilot tone.
Mixer
The final stage is the mixer. The mixer, by using an addition process, combines the monophonic (L+R) signal, DSB-SC (L-R) signal and pilot tone.
Specifications
Input impedance: 47kOhm
Input level: less than 2Vrms
Output level: maximum 2Vrms into 50kOhm
Tuning and calibration
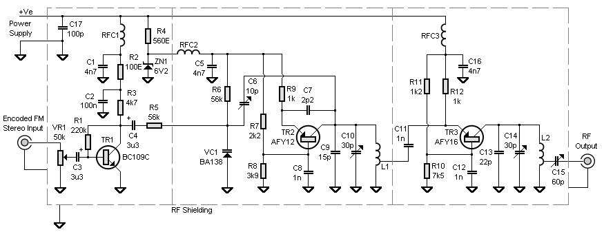
Any FM transmitter design may be used, provided the input stage is designed to accommodate line input levels i.e. approx. 2Vrms into 50kOhm. One of these transmitters is shown in figure 2.
Figure 2: FM stereo transmitter: FM transmitter schematic
The transmitter output power is approx. 80mW, which is sufficient to cover an area of about fifty metres.
The RF portion consists of a totally screened oscillator which is operated by a stabilised voltage and a loosely coupled buffer stage. With this two-stage lay-out a good frequency stability and low harmonic interference radiation is achieved. The frequency of the oscillator can be adjusted in the commercial range (88-108MHz) by a trimmer capacitor Cl.
The FM-modulation of the transmitter is achieved by a varicap BA 138. The frequency ratio can be adjusted by the capacitor C6.
To enlarge the transmission range, the output circuit which is tuned with capacitor C14, can be terminated into a full wavelength antenna.
RF filters (RFC1-3) minimize power supply hum in the transmitted signal.
Specifications
Operating voltage: 9-12V
Operating current: 8mA
Frequency (adjustable): 88-108MHz
Inductors
L1: 3 turns, 5mm coil diameter (air-core), 1mm copper wire with a tap-off at a wire length of 12 mm, measured from ground terminal.
L2: 2 turns, 5mm coil diameter (air core), 1.5mm copper wire.
RFC1-3: 5 turns, 6-hole ferroxcube, thin Copper wire.
Antenna construction
An easy to construct, practical antenna to use is a vertically polarized dipole. The construction details are indicated in figure 3.
Figure 3: FM stereo transmitter: dipole antenna construction
Transmit your favourite music, in stereo, to your portable FM stereo receiver.
Disclaimer: Build and/or use this device at your own discretion as it is illegal to operate a radio frequency transmitter without an appropriate license in most countries. The design in this research paper is intended for controlled experimentation and to describe the principle of FM stereo transmission only. The owner of this web site does not endorse any unlawful use of this device. You are strongly encouraged to observe the regulations of your countries national telecommunications authority.
This low cost FM Stereo transmitter uses readily available components and was designed to demonstrate the technique used in FM Stereo transmissions. Today ROHM manufactures an all-in-one encoder and transmitter in an IC called the BH1415F.
Principle of operation
Stereo encoder
A method commonly used in (double side-band suppressed carrier) DSB-SC modulation to provide synchronisation between modulator and demodulator is to transmit a sinusoidal tone (pilot tone) whose frequency and phase are related to the carrier frequency. This tone is positioned at 19 kHz, outside the pass-band of the modulated signal. The carrier frequency is 38 kHz, double that of the pilot tone. The receiver circuitry detects the pilot tone and translates it to 38 kHz, which is then used to demodulated the encoded signal.
In stereo broadcasting it is necessary to transmit and receive both left (L) and right (R) audio channels while also providing the sum (L+R) to monophonic receivers. To serve both stereophonic and monophonic receivers, the (L+R) signal occupies the normal audio spectrum in the frequency range 20 Hz to 15 kHz and the (L-R) signal, also in the same frequency range, is shifted in frequency using DSB-SC modulation. The carrier frequency used in this process is 38 kHz. A typical block diagram of a FM stereo encoder is shown in figure 1 (a) and figure 1 (b) indicates the resultant composite spectrum. The stereo encoder circuit diagram is shown in figure 1 (c).
In the receiver, the pilot tone is filtered out and is doubled in frequency which is then used to synchronise the demodulator to the modulator. Finally an addition and subtraction (matrixing) of the two signals yields the desired L and R audio signals.
Figure 1 (a): FM stereo transmitter: block diagram
Figure 1 (b) FM stereo transmitter: frequency spectrum
Figure 1 (c): FM stereo transmitter: stereo encoder schematic
Subtractor
The subtracter consists of an op-amp configured as a one-to-one subtracter. The subtraction process yields the (L-R) signal which is the modulated with the carrier at a frequency of 38 kHz.
Adder
The adder consists of an op-amp configured as a one-to-one adder. The addition process yields the (L+R) signal which is used in monophonic receivers.
Multiplier (modulator)
The multiplier consists of an analogue switch which chops the (L-R) signal at a frequency of 38 kHz.
Band-pass filter
The band-pass filter is centred at 38 kHz and yields the desired DSB-SC signal.
Pilot tone generation
An astable consisting of a 555 timer is set to generate a frequency of 76 kHz. This frequency is divided using two F/F's to produce 38 kHz and 19 kHz.
Carrier generation
The carrier is generated by dividing the 76 kHz signal by two.
Low-pass filter
The 19 kHz is passed through a low-pass filter to produce a sinusoidal pilot tone.
Mixer
The final stage is the mixer. The mixer, by using an addition process, combines the monophonic (L+R) signal, DSB-SC (L-R) signal and pilot tone.
Specifications
Input impedance: 47kOhm
Input level: less than 2Vrms
Output level: maximum 2Vrms into 50kOhm
Tuning and calibration
- Adjust your FM receiver to the frequency of your transmitter.
- Select Mono reception mode.
- Adjust POT1, POT2, POT3, POT4 and POT5 to minimum.
- Connect a TAPE or CD player Left (L) channel to the encoder.
- Play a sound track.
- Adjust POT3 to 3/4 of the value.
- Adjust POT1 until the signal distorts on your monophonic receiver.
- Turn POT1 back until there is no distortion.
- Disconnect the (L) channel and connect the (R) channel.
- Adjust POT2 until the signal distorts on the monophonic receiver.
- Turn POT2 back until there is no distortion.
- Adjust C7 until the frequency output (PIN3) of the 555 is 76 kHz (here you'll need a frequency counter).
- Select Stereophonic reception mode on your receiver.
- Adjust POT5 until the pilot tone indicator switches on.
- Adjust POT4 until there is no signal on the left (L) channel and there is a signal on the right (R) channel of the receiver.
- All adjustments required are now done.
- Re-connect the left (L) channel to the encoder.
- Should the callibration be correct you will hear the sound track in stereo on you receiver.
Any FM transmitter design may be used, provided the input stage is designed to accommodate line input levels i.e. approx. 2Vrms into 50kOhm. One of these transmitters is shown in figure 2.
Figure 2: FM stereo transmitter: FM transmitter schematic
The transmitter output power is approx. 80mW, which is sufficient to cover an area of about fifty metres.
The RF portion consists of a totally screened oscillator which is operated by a stabilised voltage and a loosely coupled buffer stage. With this two-stage lay-out a good frequency stability and low harmonic interference radiation is achieved. The frequency of the oscillator can be adjusted in the commercial range (88-108MHz) by a trimmer capacitor Cl.
The FM-modulation of the transmitter is achieved by a varicap BA 138. The frequency ratio can be adjusted by the capacitor C6.
To enlarge the transmission range, the output circuit which is tuned with capacitor C14, can be terminated into a full wavelength antenna.
RF filters (RFC1-3) minimize power supply hum in the transmitted signal.
Specifications
Operating voltage: 9-12V
Operating current: 8mA
Frequency (adjustable): 88-108MHz
Inductors
L1: 3 turns, 5mm coil diameter (air-core), 1mm copper wire with a tap-off at a wire length of 12 mm, measured from ground terminal.
L2: 2 turns, 5mm coil diameter (air core), 1.5mm copper wire.
RFC1-3: 5 turns, 6-hole ferroxcube, thin Copper wire.
Antenna construction
An easy to construct, practical antenna to use is a vertically polarized dipole. The construction details are indicated in figure 3.
Figure 3: FM stereo transmitter: dipole antenna construction
Eklentiler
Son düzenleme: