Kötüye kullanım nedeniyle tamamen yanan Samson Auro D415 aktif hoparlörün amplifikatör aşamasının yerini almak üzere tasarlanmış küçük ama güçlü bir amplifikatördür, güç kaynağından daha çok yararlanmak istedik ve tabii ki istemedik. güç kaynağını kaybetti, orijinal güç ve sonuç buydu.
Biraz tarih…
Bu küçük amplifikatör, 1976 yılında Hitachi tarafından geliştirilen bir tasarım olan G sınıfında çalışır ve aynı zamanda ilk G Sınıfı amplifikatör olan 1977 Dynaharmony HMA 8300'ün üretimine geçmesiyle de tanınır. pazar üzerinde ciddi etki. Modern teknolojik ilerleme açısından bu çok büyük bir zaman dilimi. Çünkü? Bunun bir nedeni, G-Serisi ile elde edilebilen kalitenin uzun süredir şüpheli olmasıdır. Diyot arızalarının anahtarlanması ile ilgili problemler, halihazırda çaprazlama distorsiyonu tarafından üretilenlerden başka bir dizi hatadan bahsetmek gerekirse, iyi duyurulmuş ve çok az heyecan yaratmıştır. İkincisi, amplifikatörün verimliliğindeki gelişme ve verilen ısının azaltılması, nihai maliyette kayda değer bir azalma sağlayabilecek düzende değildi. Kesinlikle, Soğutucular daha küçük, muhtemelen yarısı boyutta olacaktı, ancak yine de ihtiyaç duyulacak ve yine de delinmesi ve tıkanması gerekecekti. Aslında, ek güç cihazlarını monte etmek için muhtemelen çok daha fazla işlemeye ihtiyaç duyacaklardır. Bu ek güç transistörleri, silikonun şimdi olduğundan çok daha pahalı olduğu bir dönemde çok paraya mal oldu. O sırada kullanımda olan ev tipi güç seviyeleri için, maksimum 60 watt civarında, tasarruflar bir anlam ifade etmiyordu, özellikle de teknoloji, zayıf ses kalitesi hakkında her türlü yanlış tanımlanmış ve temelsiz korkuları ortaya çıkardıysa. Bugün G-Serisi popüler hale geldi. Fakat, Ne değişti? İlk sorun, bu teknolojinin çok az dokümantasyona sahip olması ve zamanın silikonunun, D sınıfı amplifikatörlerde olduğu gibi, doğru çalışması için gerekli koşulları sağlamamasıdır. Schottky diyotlarının bu sorunu ortadan kaldıracağı keşfedilecekti ve 2001 ile 2002 arasında bu topolojiyi kullanarak tamamen ayrıntılı tasarımlar yapılmaya başlandı.
İşleyiş
Bu düzenleme popülerdir çünkü başarılması nispeten kolaydır ve doğru yapılırsa çok iyi çalışır. G Sınıfı amplifikatörler, her polaritede iki veya daha fazla güç rayı kullanır.
G Sınıfı amplifikatörleri yorumladıkça veya tasarladıkça, her bir ray için en uygun voltajlar hakkında birçok fikir vardır G Sınıfı amplifikatörler (güç tüketimini azaltmak ve verimliliği artırmak için "ray değiştirme" kullanan) AB sınıfı amplifikatörlerden daha verimlidir. Bu amplifikatörler, farklı voltajlarda birden fazla güç rayı sağlar ve sinyal çıkışı, tıpkı Sınıf H amplifikatörleri gibi her seviyeye yaklaştıkça aralarında geçiş yapar ve tamamen standartlaştırılmış bir sınıf olmadığı için, ikisi arasında genellikle karıştırılırlar.
Bu nedenle, amplifikatör, çıkış transistörlerinde boşa harcanan gücü azaltarak verimliliği artırır. G Sınıfı amplifikatörler Sınıf AB'den daha verimlidir ancak Sınıf D'den daha az verimlidir; ancak, D Sınıfı elektromanyetik girişim etkileri yoktur.
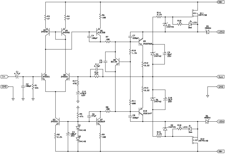
Montaj
Montajı çok kolay olduğu ve herhangi bir ayar gerektirmediği için bu amfinin montajı hakkında söylenecek fazla bir şey yok.
Ünlü FN / FP1016 ile çalışabilir, sadece yüksek ray +/- 45V'u geçmemelidir. MR854'ün mevcut olmaması durumunda kullanılması önerilen diyotlar arasında FR504 veya UF5404 kullanılabilir .
Test, görüntüde de görülebileceği gibi, mosfetler osiloskop ile kontrol edilebilen doğrusal bir değişime sahiptir.
Ancak bir osiloskopu yoksa PCB, bu bağlantının videosunda , montajında, fotoğraflarında ve videolarında Chanini'nin izniyle görebileceğiniz gibi, anahtarların aktivasyonunu gösteren LED'lere sahiptir . Söyleyecek başka bir şeyim yok umarım beğenirsin ...
Özellikleri
Güç kaynağı: ± 50V / 2A ~ ± 25V / 2A (güç kaynağı FN / FP1016 ile olmalıdır DEĞİL ± 45V / 2A ~ ± 22V / 2A aşan)
Güç: 125W RMS @ ile 8Ω (2SD2560 / 2SB1647 kullanma FN / FP1016, yaklaşık 90W RMS @ 8Ω sağlar)
THD:% 0.01
Frekans aralığı: 10Hz ~ 30Khz
Sönümleme Faktörü: ~ 50
Sayfanızın yeni bir hayranıyım. Bu tasarım beni "AB" dışında bir Amp Sınıfı ile uğraşmak konusunda heyecanlandırdı. Bir sorum var: Neden düzeltmeye ihtiyacı yok? Ofset? Önyargı? ("Öykü" metnini çok beğendim; ve bana bir gözlem yapmama izin verirseniz, "özellikler" başlığı altındaki paragrafta "FN / FP1016 ile güç kaynağı aşılmamalıdır .." yazacak şekilde düzeltmeniz gerekir. . "" HAYIR "kelimesi) Bir zevk ve size San Justo, Bs.As., Arjantin'den bir selam gönderiyorum.
Amplifikatör, önceden yapılmış oldukları ve sabit değerler yerleştirildiği için ayarlama gerektirmez. Gönderiyi dikkate alacağım ve düzenleyeceğim ...
İyi bir proje Bu tür bir amplifikatörü h sınıfı olarak biliyordum
Son básicamente la misma cosa, lo que los diferencia es la forma de conmutar, el clase G lo hace en forma lineal y el clase H en forma de pulsos
voy con toda para hacerlo
se puede aumentar la potencia al ponerle dos pares de transistores FN/FP 1016 claro aumentado la corriente
No, aparte de dañar la estética, los conmutadores no están diseñados para eso
Hola me gusto mucho, ya pedi los componentes para realizarlo.
Consulta tendre que invertir el PCB para hacerlo con serigrafia?
Probablemente, en el PDF se encuentra invertido para usar el método de planchado…
Hola. Disculpa me surgió una duda y es que si se podria utilizar este circuito con una alimentación en el riel alto de +-60 y el el riel bajo de +-40 ? O se tendría que hacer algún ajuste y que tipo de ajuste se aria para poder trabajarlo a esos voltajes
Espero su respuesta gracias
El problema es que aún usando los 2SD2560/2SB1647 la tensión quedaría al limite de los transistores, tendrías que usar un disipador bien considerable y olvidarte de la posibilidad de si quiera pensar en usarlo por debajo de los 8 ohms