60 + 60 + 120W 2.1 ses sistemi

2.1 sistemi, 2 uydu kanalından ve onlara bir "gövde" kazandırmak için bir subwoofer'dan oluşan bir cihazdır, çalıştığım atölyelerde birçoğunu tamir etmeyi başardım, ancak kabul edilebilir kalitede değil, tabii ki tanınmış markalardan olmadıkları sürece (PAHALI ), bu yüzden mahvolmadan çok iyi performansa sahip bir Hi-Fi seçeneği tasarlamak istedim.

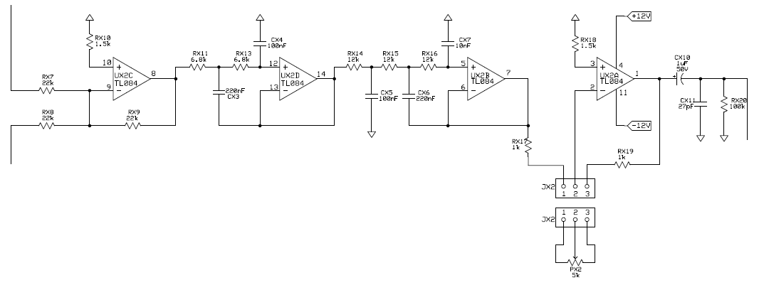
Sistem çok basit ve kompakt, gördüğünüz gibi, tüm devreler 14 x 7,9 cm'lik küçük bir plakaya monte edilmiştir, bu yüzden giriş tampon aşamasından başlayarak aşama aşama açıklayacağım.

Devreyi bilmek

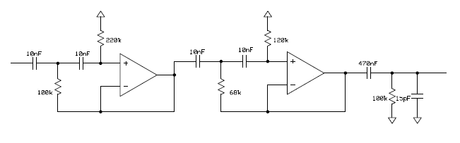
Bu aşama, bir takipçi olarak çalışarak giriş empedansını filtrelere bağlama işlevini yerine getirir. Sonuç olarak, voltajı devreye sokulan sinyalden değil, operasyonel güç kaynağından aldığı için devrede voltaj ve akım düşmez, bu yüzden az akımla bir sinyal gelirse, follower devresini oluştururum. op amplifikatörün güç kaynağı ile bu kayıp için. Oradan sinyali Linkwitz-Riley filtrelerine gönderiyoruz :

Yüksek geçiş filtreleri, subwoofer'ı kullanmamıza izin vermemeleri durumunda, uyduların iyi bir frekans aralığına sahip olması için 100Hz ~ 30Khz olarak ayarlanmıştır 🤣.

Düşük geçiş filtresinin üç aşaması vardır, her iki kanalın birleştirileceği karıştırma aşaması:

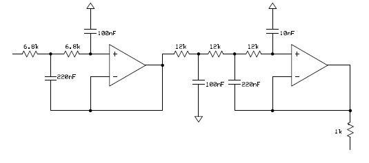
Karma sinyal daha sonra 20 Hz'den 140 Hz'e kesilmiş düşük geçişli filtreye yönlendirilir ve biraz varlık etkisi sağlamak için 125 Hz vurgulanır.

Filtreden sinyal, subwoofer için kazanç kontrolüne yönlendirilir, bu, bir şekilde aramak için ses seviyesini kontrol etmenize izin verir.

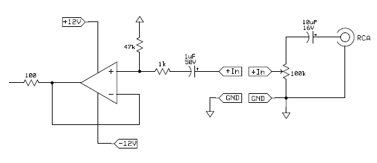
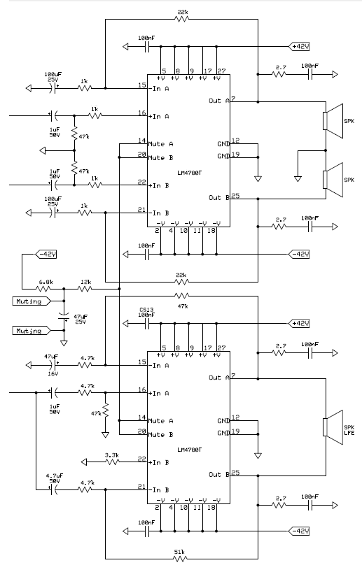
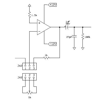
Ve son olarak, en önemlisi, zaten "hazır" sinyaller, mükemmel bir kalite / güç oranı sunan LM4780T IC'leri temel alan amplifikatör aşamasına yönlendirilir ve mükemmel performansı nedeniyle bunu iyi bilinen LM3886TF ile karşılaştıranlar vardır. .

Como podrán notar, uno de los IC, el que alimenta al subwoofer, está en puente, esto para lograr una buena potencia y presencia de graves.

El circuito cuenta con un sistema soft-start, el cual le agregué un sistema de apagado remoto, en caso de que desearan controlar el sistema desde uno de los parlantes, pero es netamente opcional. Es importante mencionar que el circuito de muting está calculado para trabajar a -42V, menos de ahí podría presentar problemas, provocando distorsión de cruce por cero en los amplificadores si no se recalcula esta red.

Ensamblaje y pruebas

Cabe destacar que estos ICs calientan una barbaridad, ya que los estamos alimentando al límite para que puedan entregar toda la potencia que ofrecen, por lo que es recomendable el uso de un buen disipador y un ventilador. El PCB ya cuenta con una conexión para el fancooler.

Los puentes que alimentan al IC amplificador para el subwoofer, deben ir trenzados para evitar ruidos.

También se debe ser muy cuidadoso a la hora de soldar los IC amplificadores, ya que sus pines están muy cerca el uno del otro, por lo que hay cierto riesgo de pistas unidas.

Nótese el orden de los cables del potenciómetro de control de ganancia para el subwoofer.

Pruebas y puesta en marcha

Luego de conectar todo y verificar que todo está bien, simplemente procedemos a alimentarlo, el amplificador no requiere de ajuste ninguno, por lo que debería, al menos en teoría, arrancar a la primera.

La verdad es un sistema que ofrece muy buena calidad de sonido y para muestra les dejo un pequeño video.

No me resta más que decir que espero que les guste.

Características
Alimentación: ±42V / 3A – ±12V / 1A
Potencia: 60W RMS @ 8Ω para los satélites / 120W RMS @ 8Ω para el subwoofer.
THD: 0,05% 1Khz
Rango de frecuencias: 10Hz ~ 30Khz (Suboowfer 10Hz ~ 500Hz / 100Hz ~ 30Khz Satélites)
Damping Factor: 100

Descargar proyecto desde MEGA

Descargar proyecto desde Mediafire

RSS
Twitter
Bizi ziyaret et
Beni takip et
Youtube
Youtube
Instagram