Conmutador de potencia X14

En vista de la popularidad de la popularidad de la tarjeta driver X14 y su manejabilidad, recomendaba que mejor se usara en Clase H para aprovechar todo su potencial, además que un amplificador Clase AB de alta potencia, además de irracional, es un golpe directo al bolsillo.

La tarjeta de potencia se había compartido sin mucha presentación, casi en modo ninja, pero existieron muchas dudas al respecto a su funcionamiento por lo que me pareció mejor idea hacerle un post exclusivo para explicar el funcionamiento de la etapa de conmutación que es la clave para trabajar en clase H.

Amplificación Clase H, algo de historia…

Pat Quilter persiguió su interés en métodos de amplificación de potencia más eficientes eléctricamente mediante el refinamiento de la tecnología de clase G desarrollado por Hitachi en 1976, como una extensión de la clase AB , principalmente para modelos de mayor potencia, devengando en lo que hoy conocemos como la clase H.

Debido a que ambas clases no están estandarizadas y la documentación es realmente pobre, nadie se pone de acuerdo sobre cuales son los clase G y cuales son los clase H, cuya diferencia está únicamente en la forma de conmutar, pero esto se resuelve fácilmente con la historia, el primer amplificador comercial con un circuito de conmutación fue el Hitachi y la razón es que la calidad obtenible con la Clase G fue durante mucho tiempo sospechosa. Los problemas con las fallas del diodo de conmutación fueron bien publicitados y hubo poco entusiasmo por agregar otro conjunto de fallas a las ya producidas por la distorsión cruzada, sin embargo hoy en día cuando estos problemas se han corregido, aún existen muchos mitos sobre este tipo de conmutadores tanto en clase G, como en clase H, básicamente condenándolos al sector de alta potencia donde la calidad no es necesariamente un factor de suma importancia, teniendo en cuenta los hechos históricos y la forma de conmutar del amplificador Hitachi, podemos estar seguros que el clase G usa conmutación lineal obteniendo un 72% de eficiencia y los amplificadores clase H con un 75% de eficiencia tienen conmutación por pulsos o escalonada, (dependiendo cuantos rieles posea) y teniendo en cuenta que los primeros amplificadores comerciales en este modo de operación fueron los QSC serie MX de 1980, podemos estar seguros que estos son clase H.

Funcionamiento

NOTA IMPORTANTE: Este circuito fue diseñado para trabajar con la tarjeta driver X14, por lo que no me hago responsable por incendios si se tornan creativos y lo usan con otras tarjetas.

Los amplificadores clase H son más eficientes debido a que no tienen una tensión constante sobre los transistores de potencia, sino que conecta el riel más alto únicamente cuando es necesario, con esto se logra que las pérdidas de eficiencia por calor se reduzcan considerablemente y al tener una alimentación conmutada se nos permite jugar con el área segura de operación de los transistores de potencia, por lo que para grandes potencias no es necesario usar una retahíla de transistores de potencia en la salida como en los amplificadores clase AB tradicionales.

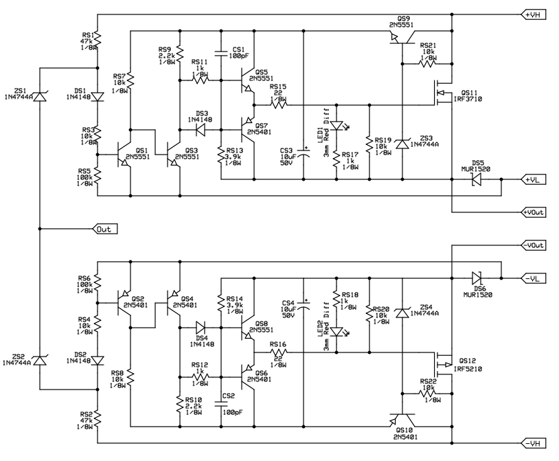
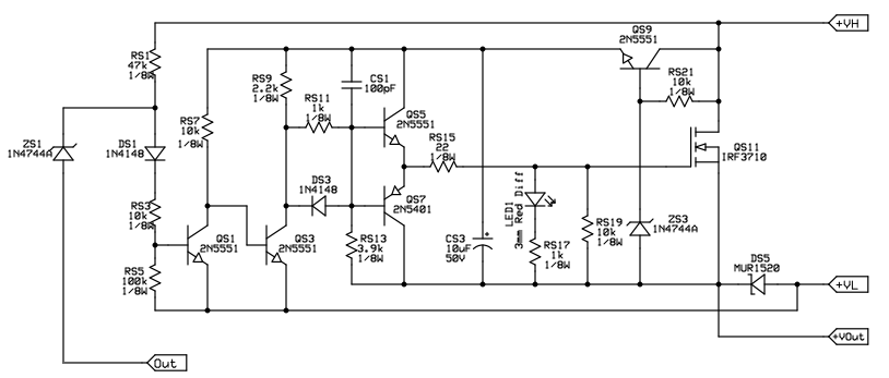
Sin más preámbulos conozcamos nuestro circuito. Cabe destacar que muchos fabricantes prefieren usar conmutadores basados en el comparador LM311, pero merodeando en muchos foros y grupos me di cuenta de que no todos tienen acceso a este comparador, por lo que pensé en una solución con componentes discretos y este fue el resultado.

Los circuitos de ambas ramas trabajan de forma idéntica, por lo que explicaré sólo una de ellas de manera que sea más entendible.

El Zener ZS1, RS1 forman una barrera, de modo que el conmutador no se dispare antes de lo debido, ya que podría provocar pérdidas de eficiencia, el diodo DS1 rectifica la onda proveniente de la salida de audio del amplificador y las resistencias RS3 y RS5 forman un divisor de tensión para asegurar que el transistor QS1 no se active antes de tiempo, cabe destacar que la RS1 mantiene una tensión mínima sobre el Zener ZS1 proveniente esto es para que el disparo siempre sea el correcto sin importar las tensiones de la fuente de poder. El QS1 forma la primera etapa de amplificación que por su forma de trabajar, podría decirse que trabaja en clase C

Sin embargo la señal no es suficiente para excitar el mosfet, por lo que pasa a una siguiente etapa de amplificación en tensión QS3, para pasar a una última etapa de amplificación en corriente conocida como tótem pole que garantiza que el mosfet QS11 se active adecuadamente. El LED mostrado en el diagrama es solo para mostrar cuando el conmutador está activado. En cuanto al diodo DS5 separa las tensiones de los rieles, ya que si se unen podría haber un corto circuito.

Montaje

Ambos conmutadores, el positivo y el negativo se ensamblaron en unos pequeños PCBs que van sobre el PCB de potencia principal.

El PCB principal como los PCB conmutadores están debidamente identificados y la disposición de los pines, en teoría, deberían impedir que se instalen al revés.

Conexionado

Todo el conexionado está debidamente identificado, por lo que no debería ser problema instalarlo. Como se notará, la tarjeta driver X14 va fijada en la tarjeta de potencia para mayor comodidad y las PCB de los conmutadores van fijos sobre la tarjeta principal en sus respectivos lugares. En cuanto a las conexiones de GND, personalmente prefiero usar cables independientes que vayan a la estrella de tierra de GND para evitar bucles de tierra y demás ruidos molestos. En cuanto a la conexión de la protección, pueden encontrar más detalles acá.

Caracteristicas:

Fuente de poder mínima: ±70V / ±35V
Fuente de poder máxima: ±110V / ±55V
Potencia máxima: 500W 8Ω / 1000W 4Ω (Alimentando con la tensión máxima soportada)

Descargar desde MEGA

Descargar desde Mediafire

RSS
Twitter
Visit Us
Follow Me
YouTube
YouTube
Instagram

3 comentarios en «Conmutador de potencia X14»

Deja una respuesta

Tu dirección de correo electrónico no será publicada. Los campos obligatorios están marcados con *