Anahtarlama güç kaynağı 12V (30W)

guclusat

Tanınmış Üye
Süper Moderatör
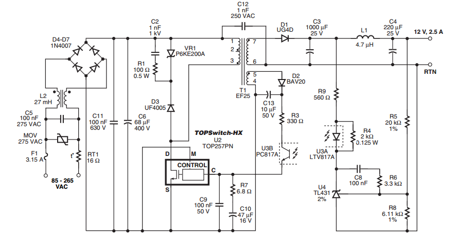
Şekil 12V, 30W, 265V (AC) 85 besleme geriliminin bir çıkış voltajı ile basit bir anahtarlamalı güç kaynağı (SMPS) bir şemasını göstermektedir. SMPS yüksek verim çıkışı kısa devre koruması (250mW daha düşük yüksüz güç tüketimi) sahiptir. Güç kaynağı aşağıdaki özelliklere sahip bir entegre güç tuşu ile ayrılmaz bir AC / DC TOP257PN dönüştürücü dayanmaktadır:

  • Çıkış gücü - 41 W kadar
  • Dahili 700V güç MOSFET
  • Aşırı ısınmaya karşı koruma, çıkışa üzerinde, vb


darbe transformatörü

 

Eklentiler

  • 236987236486238.png
    236987236486238.png
    46 KB · Görüntüleme: 11
  • 26520632479623468.png
    26520632479623468.png
    99,3 KB · Görüntüleme: 10
Şekil 12V, 30W, 265V (AC) 85 besleme geriliminin bir çıkış voltajı ile basit bir anahtarlamalı güç kaynağı (SMPS) bir şemasını göstermektedir. SMPS yüksek verim çıkışı kısa devre koruması (250mW daha düşük yüksüz güç tüketimi) sahiptir. Güç kaynağı aşağıdaki özelliklere sahip bir entegre güç tuşu ile ayrılmaz bir AC / DC TOP257PN dönüştürücü dayanmaktadır:

  • Çıkış gücü - 41 W kadar
  • Dahili 700V güç MOSFET
  • Aşırı ısınmaya karşı koruma, çıkışa üzerinde, vb


darbe transformatörü

U4 tl431 devresinde değişiklik yaparak 12 voltun altinda gerilimler alınabilirmi ilgilenenlere sonsuz teşekkürlerimi sunarım.
 
Geri
Yukarı