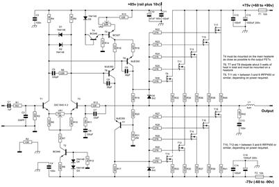
Hızlı çıkış IRFP 450 MOSFET transistörlerini kullanan PA sistemleri için çok iyi bir amplifikatör olan D sınıfı amplifikatör, sağlam bir simetrik +75 x 8 Amper kaynağı ve + 85v x 100 mA türevi ile hızlı tepki süresi sunar. Bu amplifikatör yüksek akımda çalıştığından, amplifikatör ve kaynak devre kartları fiberglas olmalıdır.
Plakaların ölçümleri:
Amplifikatörün paneli 25 cm x 9 cm
Kaynak tahtası 20 cm x 9 cm
AMPLİFİKATÖR ELEKTRONİK ŞEMASI

BİLEŞEN YERİ İLE AMPLİFİKATÖR DEVRE KURULU

AMPLİFİKATÖR KURULU ÖLÇME 25 CM X 8,5 CM

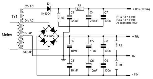
ELEKTRONİK AMPLİFİKATÖR KAYNAĞI ŞEMASI

BİLEŞEN YERİ İLE BASILI DEVRE KURULU

KAYNAK PLAKASI LAYOUT

BİLEŞENLER LİSTESİ
Transistörler
T1, T3 = 2SC1845
T2, T4 = BC546T5
= BC327T6
, T7, T8 = MJE350T9
ila T18 = IRFP450
D1 ila D5 diyotları
= 1N4148 D6 ve D7 = 8,2V x 2W
Dirençler
2 - 1k0 ohm x 1 / 4w
2 - 33k ohm x 1 / 4w
2 - 3k3 ohm x 2w
1 - 33R x 1 / 4w
trimpot 50R
trimpot 1K0
2 - 27k ohm x 1 / 4w
2 - 10R x 1 / 4w
2 - 22R x 1 / 4w
10 - 27R x 2w
10 - 0R33 x 5w
2 - 4R7 x 2 -
2 - 220R x 1 / 4w -
4 - 330R x 1 / 4w
Kondansatörler
7 - 100nF x
250v 1 - 330pF x 100V Disk
2 - 39pF c 100v Disk
1 - 47uF x 160v Elektrolitik
2 - 1000uF x 200v Elektrolitik
Çeşitli
2-10 amper sigortalar
1 - Devre levhaları 25 cm x 8.5 cm
1 -Dissipador
Yazı tipi bileşenlerini listele
1 - Transformatör 54V + 54V Kurşun 62v 5 Amper
1 - Köprü Doğrultucu 25 Amper x 400v
4 - 10000uF x 100v
Elektrolitik 2 - 220uF x 160v Elektrolitik
3 - 100nF x 250v
1 - 27k Ohm x 1w
1
- 47R x 1w 2 - 6k8 x 5w
1 - 20 cm x 9,5 cm devre kartı
Plakaların ölçümleri:
Amplifikatörün paneli 25 cm x 9 cm
Kaynak tahtası 20 cm x 9 cm
AMPLİFİKATÖR ELEKTRONİK ŞEMASI

BİLEŞEN YERİ İLE AMPLİFİKATÖR DEVRE KURULU

AMPLİFİKATÖR KURULU ÖLÇME 25 CM X 8,5 CM

ELEKTRONİK AMPLİFİKATÖR KAYNAĞI ŞEMASI

BİLEŞEN YERİ İLE BASILI DEVRE KURULU

KAYNAK PLAKASI LAYOUT

BİLEŞENLER LİSTESİ
Transistörler
T1, T3 = 2SC1845
T2, T4 = BC546T5
= BC327T6
, T7, T8 = MJE350T9
ila T18 = IRFP450
D1 ila D5 diyotları
= 1N4148 D6 ve D7 = 8,2V x 2W
Dirençler
2 - 1k0 ohm x 1 / 4w
2 - 33k ohm x 1 / 4w
2 - 3k3 ohm x 2w
1 - 33R x 1 / 4w
trimpot 50R
trimpot 1K0
2 - 27k ohm x 1 / 4w
2 - 10R x 1 / 4w
2 - 22R x 1 / 4w
10 - 27R x 2w
10 - 0R33 x 5w
2 - 4R7 x 2 -
2 - 220R x 1 / 4w -
4 - 330R x 1 / 4w
Kondansatörler
7 - 100nF x
250v 1 - 330pF x 100V Disk
2 - 39pF c 100v Disk
1 - 47uF x 160v Elektrolitik
2 - 1000uF x 200v Elektrolitik
Çeşitli
2-10 amper sigortalar
1 - Devre levhaları 25 cm x 8.5 cm
1 -Dissipador
Yazı tipi bileşenlerini listele
1 - Transformatör 54V + 54V Kurşun 62v 5 Amper
1 - Köprü Doğrultucu 25 Amper x 400v
4 - 10000uF x 100v
Elektrolitik 2 - 220uF x 160v Elektrolitik
3 - 100nF x 250v
1 - 27k Ohm x 1w
1
- 47R x 1w 2 - 6k8 x 5w
1 - 20 cm x 9,5 cm devre kartı