Amplifikatörün teknik özellikleri:
- Çıkış gücü: 2x14W + 14V subwoofer
- Güç kaynağı: ± 6V ila ± 18V tavsiye edilir ± 15V, TDA2030 için
- Güç kaynağı: ± 6V ila ± 22V tavsiye edilir ± 18V, TDA2030A için
- Nominal besleme voltajı: ± 15V
- Maksimum akım tüketimi: 2.5A
- Sakin modda akım tüketimi: 60-150mA
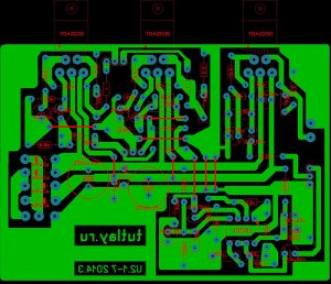
- PCB boyutu: 100x72mm
Amplifikatör, üç ucuz TDA2030A yongasına ve 4558D opampına monte edilmiştir veya benzerlerini kullanabilirsiniz.
Analoglar TDA2030
TDA2030A, TDA2040, TDA2050, LM1875, D1875, K174UN19
Amplifikatör için kullanılmasını tavsiye ederim: TDA2050 Sadece orijinal (Yonga üretim dışında, çok fazla sahte, TDA2030 ile TDA2050 arasında yeniden işaretlendi).
Analoglar 4558D
TL072, AD712, ECG858M, NJM072D, TA75072P, OPA2131, OPA2604
TDA2030'da yükseltici devresi 2.1
TDA2030'daki Amplifikatör 2.1 bağlantı şeması
Parça seti
Cips :
TDA2030A 3- parça, 4558D 1- parça
Kapasitörler Elektrolitik :
0.1u / 50V -2 parça
2.2u / 50V -3 parça
22 U / 50V -1 parça
10 u / 25V -3 parça
100 U / 25V -2 parça
2200u / 25V - 2 Adet
Metal
Film Kondansatörleri : 0.0068u (682) -2
Adet 0.1u (104) -2
Adet 0.15u (154) -1
Adet 0.22u (224) -4 Adet
Seramik Kondansatörler :
0.1u (104) -4 Adet
Dirençler :
Rezistörler R7, R14 1 Wat, kalan 0.125 - 0.25 Wat.
1 -2 Adet
2.2 -2 Adet
3.3 -1 Adet
220 -2 Adet
510 -3 Adet
560 -2
Adet 2.2k -1
Adet 6.2k -1 Adet
6.8k-2 adet
8.2k-2 adet
10k-2 adet
15k-2 adet
20k-4 adet
22k-2 adet
33k-1 adet
51k-1 adet
Değişken rezistörler :
20k-çift (16T1-B20K)
5k tek (16K1-B5K) )
Diyotlar :
IN5404-4 Adet veya analogları
Transformatör :
Çift sekonder sargı 2x ~ 10-11V veya bir ~ 20-22V ve akım en az 1.5 A olan 80Vat'tan transformatör.
Radyatör :
Eski bir Pentiun 233MMX işlemcisinden en az 200 cm2 alana sahip bir radyatör monte ettim.
TDA2030'da Amplifikatör 2.1 PCB




